Process Document

Wifi Name & Password




Rally OurBus

79 Madison Ave.

NYC 10016




                                                            03/01/2023





Table of Contents

Introduction    3

Wifi Name & Password Process    3

Process Document: Wifi Name & Password    4

Process Flow Diagram: Wifi Name & Password    6









Introduction


This process document has been developed for use for Rally OurBus Customer experience process standardization. Process documentation has been identified as a key area of standardization by Rally OurBus executive leadership. This document outlines the process to be followed when a customer contacts us to request the WiFi name and password on one of our buses. This process will allow Rally OurBus to standardize its customer experience delivery and fill its needs by implementing a repeatable and standardized process with participation from each division more effectively.




Process Document: Wifi Name & Password


WiFi is one of the amenities which we provide on our buses. When a customer contacts us for the WiFi name and password on one of our buses, it is important that we provide them with accurate and up-to-date information to ensure that they can connect to our network seamlessly. Our customer experience team members will follow the steps outlined in this document to provide customers with the necessary information as quickly and efficiently as possible. To ensure that we provide consistent and high-quality service, we have established the guidelines for handling WiFi password requests.



Process Document: Wifi Name & Password


Name of Process:

WiFi Name & Password

Process Owner:

Anurag

Created By:

Rally OurBus 

Last Updated By:

Anurag

Date Created:

03/01/23

Last Revision Date:

03/06/23



Process Purpose:

The purpose of the Wifi name and password process is to improve Rally OurBus’s ability to standardize and efficiently identify any process deviations; these requirements will be fulfilled by implementing a standardized organizational process with participation from each division.

Process Scope:

This process pertains only to help customers identify the wifi credentials

Process Input:

The process is initiated by a customer contact via any incoming channel, namely Call, Email, Chat, social media post. Once this input is identified, the  process will be initiated.

Process Boundaries:

The activities immediately following the process input and immediately preceding the process output define the boundaries for the Verify Stop Location process. Therefore, the starting boundary is defined by a customer contacting the customer experience department to help them identify the exact stop location.  The process’s ending boundary is defined by providing the customer with correct information about the location so that they do not miss the bus

Process Flow:

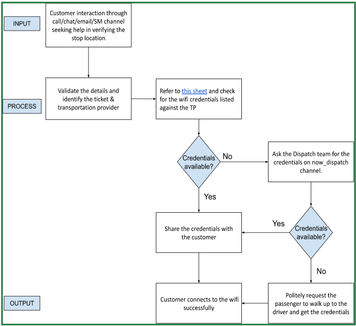
  1. Customer reaches out to the customer experience team asking for wifi credentials

  1. Customer experience team-member validates the details on the admin panel using the email address/phone number visible on the Freshworks tool. If details are not found, customer experience team-member requests for the ticket reference code to identify the ticket and the transportation provider (TP)

  2. Refer to this sheet and check for the wifi credentials listed against the TP

  3. If the details are not available on the sheet, ask the Dispatch team for the credentials on now_dispatch channel. It may take some time for them to get back with the details. Wait for the information and share it with the customer once you have it.

  4. If the Dispatch team is unable to contact the TP for details, politely request the customer to walk up to the driver and get the credentials to connect to the wifi.

Process Output:


To ensure that the customer is able to identify the wifi network & connect to it and create standardization within the team.

Exceptions to Normal Process Flow:

  1. WiFi reliability is subject to cell phone tower signals along the route. The passenger may complain that they are able to connect to the Wifi but there is no internet. It may be because the bus is in a network deficit zone. We can request the passenger to wait for some time to get network coverage. If the problem still persists, check with Dispatch team on now_dispatch channel

  2. If wifi is not available on the bus and confirmed by the Dispatch team, get the list of the passengers on the bus and process a coupon worth 5% of the ticket price to all the passengers marked boarded. Also, file an incident through the incident reporting form

Control Points and Measurements:




Process Flow Diagram: Wifi Name & Password


            













Sponsor Acceptance 



Approved by the Project Sponsor:



Date:    

<Project Sponsor>

<Project Sponsor Title>